智慧路灯 | 户外照明路灯 | 监控杆件 | 交通杆件定制厂家 专精特新企业 · 高新技术企业 ·智慧灯杆参编单位 天府机场、大运会成套杆件供应商

服务热线服务热线18200263117

菲尼特新闻资讯

重磅!首个智慧灯杆国家标准全文已发布!

来源: | 发布日期:2021-12-18

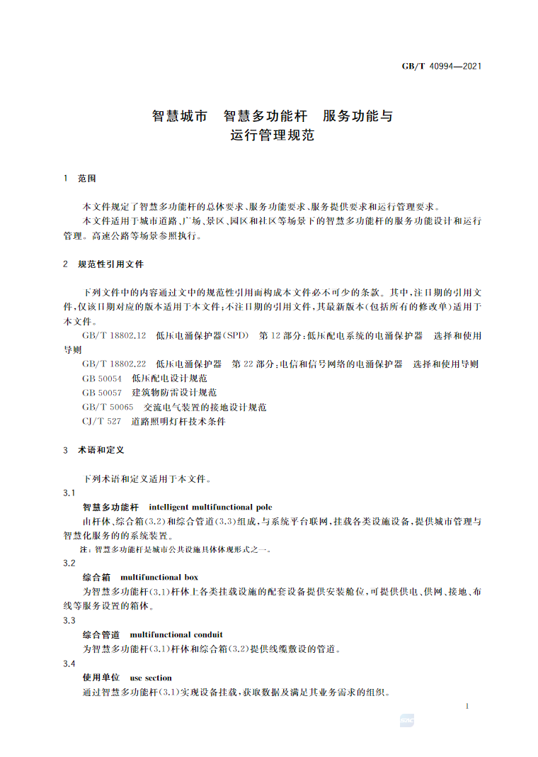
11月26日,国家市场监督管理总局国家标准化管理委员会批准发布了首个智慧灯杆国家标准——《智慧城市 智慧多功能杆 服务功能与运行管理规范》,全文已在近日正式公布!

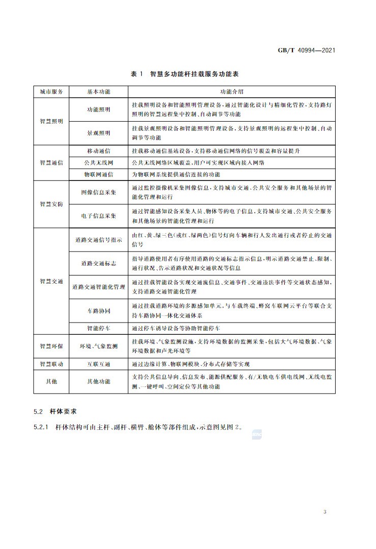
《规范》规定了智慧多功能杆的总体要求、服务功能要求﹑服务提供要求和运行管理要求。《规范》适用于城市道路、广场、景区.园区和社区等场景下的智慧多功能杆的服务功能设计和运行管理、高速公路等场景参照执行。

11111

22222

3333

1444

5555

7777

8888

9999

123

【本文标签】 智慧路灯标准 智慧路灯厂家四川菲尼特

【责任编辑】

最新资讯

四川菲尼特数字科技集团有限公司 版权所有技术支持:牛商股份(股票代码:830770)百度统计网站地图